يغزو مصطلح الذكاء الاصطناعي (Artificial Intelligence) وسائل الإعلام ومنصات التواصل الاجتماعي وأحاديثنا اليومية، بل يكاد يصعب أن نتصفح موقعاً إلكترونياً أو نقرأ مجلة دون أن تصادفنا كلمات مثل التعلم الآلي والذكاء الاصطناعي العام والتعلم العميق.
سنحاول في هذا الدليل الشامل أن نقدم الموضوع بلغةٍ عربية واضحة مباشرة وشرحٍ مبسَّط وعميق في آنٍ معاً.
لنبدأ بتشريح هذا المصطلح من خلال توضيح النقاط التالية:
- تعريف الذكاء الاصطناعي.
- ما الفرق بين الذكاء الاصطناعي والتعلم الآلي والتعلم العميق، هل هي تسمياتٌ مختلفة لنفس المفهوم؟
- ما العلاقة بين الذكاء الاصطناعي والبيانات الضخمة؟
- ما الفرق بين الذكاء الاصطناعي وعلم الروبوتات؟
- أنواع الذكاء الاصطناعي.
- أهم فروع وتقنيات الذكاء الاصطناعي.
1- تعريف الذكاء الاصطناعي
هو أحد فروع علم الحاسوب الذي يسعى إلى تصميم آلاتٍ ذكية، أي مزوَّدة بأنظمةٍ حاسوبية قادرة على محاكاة قدرات البشر في التفكير المنطقي والتعلم من أجل أداء مهام تتطلب عادةً ذكاءً بشرياً لإنجازها.
قد تكون هذه المهام بسيطةً جداً مثل التعرف على الأشياء في صورة، وقد تتطلب تخطيطاً متطوراً مثل ممارسة لعبة الشطرنج، وقد تكون هذه المهام أكثر تعقيداً وتتطلب المنطق والمعرفة مثل فهم اللغة والترجمة والتعرف على الكلام وابتكار الاختراعات.
قد يهمك أيضاً:
إن الذكاء الاصطناعي مفهومٌ دائم التطور ومن الصعب حصره في تعريفٍ أوحد ثابت. لذا نقدم فيما يلي باقةً من المقاربات المختلفة الراهنة لتعريف الذكاء الاصطناعي:
- هو الآلة القادرة على التعلم والمعالجة المنطقية والتصرف من تلقاء نفسها وعلى اتخاذ قراراتها الخاصة عند التعرض لأوضاعٍ جديدة كما يفعل البشر والحيوانات.
- هو قدرة الروبوت الحاسوبي على أداء مهام يقتصر إنجازها عادةً على الكائنات الذكية أي القادرة على التكيف مع تغير الظروف في البيئة المحيطة.
- هو محاكاة الآلات أو الأنظمة الحاسوبية لعمليات الذكاء البشري والتي تتضمن التعلم والتفكير والتصحيح الذاتي.
- هو فرعٌ من علوم الحاسوب مكرَّس لدراسة المسائل الإدراكية التي ترتبط عادةً بالذكاء البشري كالتعلم وحلّ المشاكل والتعرُّف على الأنماط.
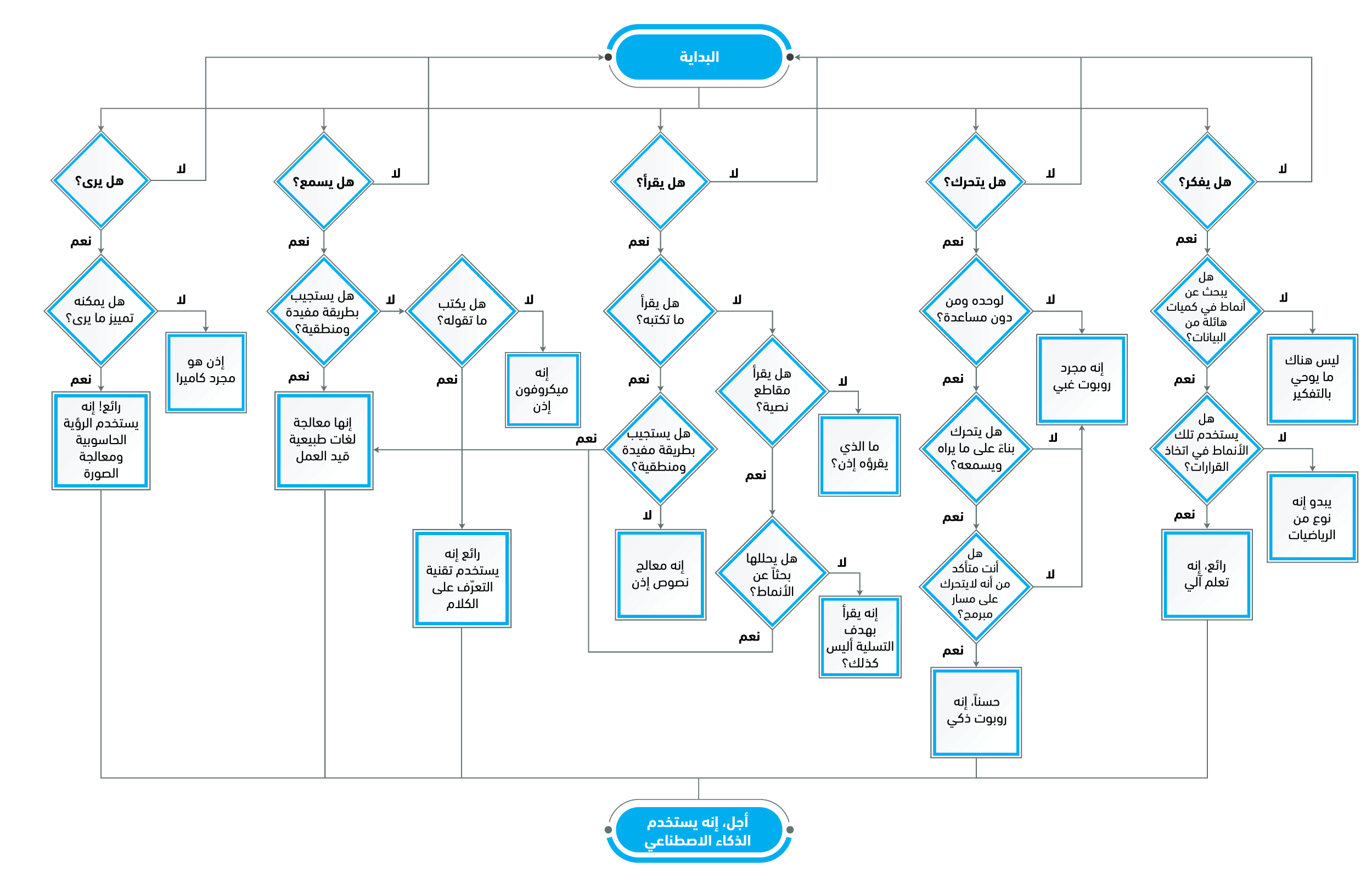
لكن ربما أبسط تعريف متماسك للذكاء الاصطناعي هو ما قاله طفلٌ في العاشرة يشرح الذكاء الاصطناعي لأحد زملائه: "إنه أشبه بطفلٍ أو دماغ بشري؛ لأنه في حاجة للتعلم، ويقوم بتخزين واستخدام هذه المعلومات لأداء مهام معينة".
ولتبسيط الأمور أكثر، نقدم لك هذا المخطط التدفقي لتستطيع تمييز الذكاء الاصطناعي عن غيره.

2- الذكاء الاصطناعي والتعلم الآلي والتعلم العميق، هل هي تسمياتٌ مختلفة لنفس المفهوم؟
الجواب هو لا، التعلم الآلي هو مجموعةٌ فرعية من الذكاء الاصطناعي، والتعلم العميق بدوره هو مجموعةٌ فرعية من التعلم الآلي.
وببساطة، التعلم الآلي يسمح للآلات بالتعلم من البيانات دون الحاجة لبرمجتها صراحةً، بحيث تتمكن من استخراج المعلومات من البيانات واستخدامها لإجراء التوقعات أو اتخاذ القرارات.
ويعتبر التعلم الآلي (والعميق) أحد أهم أدوات الذكاء الاصطناعي التي شكلت حجر الأساس في العديد من تطبيقاته الهامة.
وسنأتي على شرح هذين المفهومين وتطبيقاتهما لاحقاً في هذه المقالة.

للمزيد من التفاصيل: ما الفرق بين الذكاء الاصطناعي والتعلم الآلي؟
3- ما العلاقة بين الذكاء الاصطناعي والبيانات الضخمة؟
البيانات الضخمة هي عبارة عن مجموعةٍ كبيرة من البيانات (المهيكلة أو غير المهيكلة) والتي تتضمن معلوماتٍ وصوراً وأرقاماً وتسجيلات صوتية وغيرها، وهذه البيانات غالباً ما تكون معقدة بحيث يصعب تحليلها بواسطة أدوات قواعد البيانات التقليدية. ويجب أن تتوفر عدة عوامل لاعتبار البيانات ضخمة، أهمها حجمها وسرعة تدفقها وتنوعها. ويهدف علم البيانات الضخمة إلى تخزين البيانات ومعالجتها وتحليلها لإيجاد أنماطٍ فيها أو استخلاص المعلومات المفيدة منها.

هناك علاقةٌ تبادلية بين الذكاء الاصطناعي والبيانات الضخمة؛ حيث إن خوارزميات الذكاء الاصطناعي تحتاج لأكبر قدرٍ ممكن من البيانات حتى تتدرب عليها، فكلما كانت بيانات التدريب أضخم (وذات جودة عالية) كان أداء الخوارزمية أفضل. وفي المقابل، فإن تقنيات الذكاء الاصطناعي تسمح بتحليلٍ أسرع وأعمق للبيانات الضخمة وتوفر طرقاً لاكتشاف الأنماط بشكلٍ كان صعباً للغاية وربما مستحيلاً من دونها.
وإليك فائدة أخرى تجنيها البيانات الضخمة من الذكاء الاصطناعي: إنها توكل إليه مهمة التحكم في تبريد مراكزها بغية خفض استهلاك الطاقة!
4- ما الفرق بين الذكاء الاصطناعي وعلم الروبوتات؟
غالباً ما يلتبس علينا تعريف هذين المفهومين، بل إن البعض يعتقدون- مخطئين- أنهما الشيء نفسه، فلنضع الأمور في نصابها الصحيح.
في الحقيقة، إن الذكاء الاصطناعي وعلم الروبوتات هما أمران مختلفان عن بعضهما، ويتقاطعان في مجال الروبوتات المزودة بالذكاء الاصطناعي أو ما يسمى أحياناً "الذكاء الاصطناعي المجسَّم".

وبما أننا قد قدمنا تعريف الذكاء الاصطناعي آنفاً، فلنطلع على تعريف علم الروبوتات:
علم الروبوتات هو أحد فروع علوم التكنولوجيا ويدرس تصميم وبناء الروبوتات؛ أي الآلات القابلة للبرمجة التي تتفاعل مع البيئة المحيطة عن طريق أجهزة استشعار وتستطيع تنفيذ العديد من المهام بشكلٍ مستقل أو شبه مستقل.
اقرأ أيضاً: روبوت فنان يعيد تركيب لوحات أثرية محطمة لا يمكن للبشر تركيبها
فإذا كان الروبوت قادراً على التعلم مثلاً فهذا يعني أنه مزوَّد بأحد أشكال الذكاء الاصطناعي. أي إن خوارزميات الذكاء الاصطناعي في هذه الحالة تشكل جزءاً فقط من نظامٍ روبوتي كبير.
إذن، الفرق الجوهري بين الذكاء الاصطناعي وعلم الروبوتات هو "الذكاء"؛ ففي علم الروبوتات يقوم الروبوت بتنفيذ تسلسلٍ محدد من التعليمات البرمجية التي تم تصميمها مسبقاً لأداء مهام تتسم بالتكرار، بينما تقوم برامج الذكاء الاصطناعي بمحاكاة الذكاء البشري.
اقرأ أيضاً: جيل جديد من روبوتات الذكاء الاصطناعي يكتسح المستودعات
5- أنواع الذكاء الاصطناعي
يمكن تصنيف الذكاء الاصطناعي بناءً على القدرات التي يتمتع بها إلى نوعين أساسيين:
1. الذكاء الاصطناعي العام
يمثل الأنظمة الكلية التي تتمتع بذكاءٍ مماثل للذكاء البشري أو تتفوق عليه. أي أنها تتمتع بالقدرة على الفهم والإدراك والتعلم والتخطيط تماماً مثل الإنسان، وبإمكانها دمج جميع هذه المهارات لتحقيق هدف معين. وتستطيع هذه الأنظمة القيام بنطاقٍ واسع جداً من المهام المعقدة، لكن الطريق ما زال طويلاً قبل الوصول إلى هذا النوع من الذكاء الاصطناعي.
اقرأ أيضاً: هل الذكاء الاصطناعي يهدد البشرية؟
2. الذكاء الاصطناعي الضيق أو الضعيف
يمثل الأنظمة التي تستطيع القيام بمهام منفصلة ومحدودة مثل تلقيم خوارزمية ذكاء اصطناعي بقواعد لعبة الشطرنج وتدريبه عليها، أو تدريبه على مجموعةٍ كبيرة من صور القطط ليتمكن لاحقاً من التعرف على وجود قطة في صورٍ جديدة. وبعبارة أخرى، تعتبر هذه الأنظمة محدودة القدرات ومقتصرة على أداء المهام المصممة من أجلها.
وتندرج ضمن هذا النوع جميع التطبيقات الحالية للذكاء الاصطناعي، ويمثل كل نظام ذكاء اصطناعي ضعيف خطوةً باتجاه الذكاء الاصطناعي العام.
6- أهم فروع وتقنيات الذكاء الاصطناعي
يتضمن الذكاء الاصطناعي مجالاً واسعاً من النظريات والأساليب والتقنيات، إليكم أهمها:

1. التعلم الآلي
تقوم خوارزميات التعلم الآلي بتعلم مجموعةٍ من الخطوات اللازمة للوصول إلى النتيجة من خلال عملية تدريب على البيانات.
ولنوضح الفكرة بمثال: يتعلم الطفل التمييز بين الموز والتفاح من خلال مشاهدته لهما لمراتٍ متعددة فيتعلم أن يحدد فيما إذا كانت الفاكهة أمامه تفاحةً أم موزة. وبنفس الطريقة تتعلم الخوارزمية من خلال تدريبها على مجموعات من البيانات حتى تستطيع تعلم القواعد اللازمة لتتعرف على الأنماط فيها.
تعتمد خوارزميات التعلم الآلي على الإحصاء للعثور على الأنماط ضمن كميات هائلة من البيانات، ويمكنها أن تستخدم هذه الأنماط لتوقّع الكثير من الأشياء؛ مثل المسلسلات التي قد تعجبك على نتفليكس، وما تقوله عندما تتحدث مع أليكسا، والتنبؤ باحتمال الإصابة بالسرطان قبل سنوات، والتنبؤ الدقيق بموعد ومكان هطول الأمطار. ويعتبر التعلم الآلي أساس الكثير من الإنجازات التقنية الهامة، بما فيها التعرف على الوجوه والمشاعر، والمحاكاة الدقيقة للصورة والصوت، وغيرها من التطبيقات.
اقرأ أيضاً: كيف بدت أول مسرحية ألّفها الذكاء الاصطناعي؟ منافية للمنطق نوعاً ما لكنها مذهلة
ويقسم التعلم الآلي إلى ثلاثة أنواع: التعلم الموجَّه والتعلم غير الموجَّه والتعلم المعزَّز:
ففي التعلم الموجَّه -وهو الأكثر انتشاراً- يتم تصنيف البيانات حتى تعرف الآلة بالضبط نوع الأنماط التي يجب أن تبحث عنها، وكأنها كلب شمَّام يتعقب الهدف ما إن يعرف رائحته، وهو ما يحدث عندما تضغط زر التشغيل على مسلسلٍ ما في نتفليكس، فأنت تطلب من الخوارزمية -أو الكلب الرقمي- اشتمام أثر مسلسل مشابه.

أما في التعلم غير الموجَّه فلا يتم تصنيف البيانات، ويجب على الآلة أن تبحث عن أي نمط موجود فيها، وهو أشبه بجعل الكلب يتشمم الكثير من الأشياء لتصنيفها إلى أكوام ذات روائح متشابهة. ولا تتمتع تقنيات التعلم غير الموجه بشعبية كثيرة لأن تطبيقاتها أقل وضوحاً، ومن المثير للاهتمام أنها اكتسبت في الفترة الأخيرة زخماً في مجال الأمن السيبراني.

أخيراً لدينا التعلم المعزَّز، وهو الجبهة الأحدث في التعلم الآلي، حيث تتعلم الخوارزمية تحقيق هدف واضح بالمحاولة والخطأ، وتجرِّب أشياء كثيرة، وتحصل على مكافأة أو عقوبة بناء على نتائج تجاربها وأفعالها من حيث تحقيق الهدف، وهو أشبه بمكافأة الكلب بالأطعمة أو حرمانه منها أثناء تعليمه حيلة جديدة. ويعتبر التعلم المعزز أساس ألفا جو من جوجل، وهو البرنامج الذي اشتهر بتغلبه على أفضل اللاعبين البشر في لعبة جو المعقدة.
يمكنك تحديد أي نوع من التعلم الآلي من خلال الاطلاع على هذا المخطط التدفقي:

2. التعلم العميق
وهو أحد تقنيات التعلم الآلي، ويعتمد على الشبكات العصبونية الاصطناعية والمؤلفة من عدد من العصبونات الاصطناعية (بيرسيبترون) التي يقوم كل منها بعمليات حسابية، وكل مجموعة من هذه العصبونات تمثل طبقة؛ حيث يحدِّد عدد الطبقات عمقَ الشبكة العصبونية (ومن هنا جاءت صفة العمق). وتتمثل وظيفة هذه الطبقات في الاستخلاص التتابعي للسمات القيِّمة في البيانات الخام.
ولنوضح الفكرة بمثال، لنفرض أنك ترغب في بناء نظام يقوم بالتعرف على حيوانات مختلفة، بالتالي ستقوم بتلقيم الشبكة العصبونية بصور قطط وكلاب وأسود مرفقةً بأسمائها (بيانات موسومة، نعم إنها حالة تعلم موجَّه)، وحينها سيبدأ حل أحجية رياضية جنونية داخل الشبكة؛ حيث تقوم طبقات الشبكة العصبونية بتقسيم عملية التحويل إلى عدة خطوات، وتسمح للشبكة بإيجاد سلسلة من المعادلات التي تصف كل منها مرحلة من العملية. فتقوم الطبقة الأولى مثلاً بفحص كل البيكسلات وتستخدم معادلة لانتقاء البيكسلات الأكثر ارتباطاً بالكلاب والقطط والأسود، ويمكن أن تقوم طبقة أخرى ببناء أنماط أكبر من مجموعات البيكسلات حتى تكتشف مثلاً الشوارب أو الآذان، ويزداد تعقيد السمات الموصوفة مع تتابع الطبقات، إلى أن تقوم الطبقة الأخيرة باتخاذ القرار بناء على الحسابات المتراكمة. هذا التتابع يسمح للشبكة العصبونية ببناء نماذج أكثر تعقيداً، ومن ثم يتم تحويلها إلى توقعات أكثر دقة.

3. معالجة اللغات الطبيعية
هو حقلٌ فرعي من الذكاء الاصطناعي وعلم اللغات وعلم الحاسوب، يهتم بدراسة تعلم الآلة للغات البشرية وتفاعلها معها. وتتناول معالجة اللغات الطبيعية فهم اللغة وتوليدها والتعرف على النصوص والكلام.
هناك حالياً عدة أساليب متبعة في معالجة اللغات الطبيعية، مثل الأسلوب المبني على الدلالات التوزيعية والذي يعتمد على التعلم الآلي لمعالجة النص والعثور على الأنماط، وذلك بشكل أساسي عن طريق حساب وتيرة استخدام الكلمات وقربها بالنسبة لبعضها بعضاً. ويمكن للنموذج الناتج أن يستخدم هذه الأنماط لبناء جمل أو مقاطع كاملة، ويفيد في تنفيذ أشياء مثل الإكمال التلقائي للكلمات والجمل.
وهناك أيضاً خوارزميات الدلالات المؤطرة التي تعتمد على مجموعة من القواعد أو الكثير من بيانات التدريب الموسومة حتى تتعلم كيفية تفكيك الجمل إلى أسماء وأفعال ومواضيع، وهذا ما يمكنها من فهم الأوامر البسيطة، ما يجعلها مفيدة في بوتات الدردشة والمساعدات الصوتية.
على سبيل المثال، إذا طلبت من أليكسا أن "تعثر على مطعم بأربعة نجوم ليوم غد"، فإن خوارزمية الدلالات المؤطرة ستتمكن من تنفيذ الجملة عن طريق تقسيمها إلى الفعل "تعثر" و(ماذا) ("مطعم بأربعة نجوم") و(متى) ("يوم غد").
يتم استخدام هذه الخوارزميات وغيرها من تقنيات معالجة اللغات الطبيعية في نطاقٍ واسع من التطبيقات؛ حيث يستخدمها الباحثون في تحليل المقالات العلمية لتسريع الاكتشافات العلمية، وفي تطوير روبوتات دردشة أكثر فطنة، وفي تصميم نظامٍ مُجادل قادر على صياغة حججٍ منطقية، كما استخدمها باحثون من جامعة نيويورك أبوظبي في التعرف على اللهجات العربية المختلفة.
4. الروبوتات المزودة بالذكاء الاصطناعي
وهي المجال الذي يتقاطع فيه الذكاء الاصطناعي مع علم الروبوتات. ويتم فيه تزويد الروبوت بمسحةٍ من الذكاء من خلال إضافة خوارزميات التعلم الآلي إلى نظام تشغيله.
ومن الأمثلة على هذه الروبوتات: روبوت الحياة اليومية من ألفابيت إكس والذي تم تزويده بكاميراتٍ وبرمجيات معقدة للتعلم الآلي ليتمكن من مراقبة المحيط والتعلم منه، واليد الروبوتية من ديب مايند والتي علمت نفسها حل مكعب كوبيك باستخدام خوارزمية تعلم معزَّز، وروبوت استكشاف أعماق المحيطات، والروبوت الفنان الذي يعيد تركيب اللوحات المحطمة.
5. الرؤية الحاسوبية
وهو حقلٌ يهتم بتمكين الآلات من الرؤية. لكن الرؤية هنا لا تقتصر على استخدام كاميرا لتمكين روبوت مثلاً من رؤية العقبات، وإنما تتجاوزه لتشمل معالجة وتحليل المعلومات التي قد تتضمنها صورة أشعة سينية مثلاً أو التعرف على درجة الحرارة من خلال التعرف على مستوى الزئبق في الصورة، فالرؤية الحاسوبية تقوم بتحليل بيانات الصورة باستخدام خوارزميات التعرف على الأنماط. ويُعدُّ التعرُّف البصري أكثر مجالٍ تظهر فيه براعة التعلم العميق؛ حيث تقوم خوارزميات الرؤية الحاسوبية بتحليل الصور الطبية، وتمكين السيارات ذاتيّة القيادة، وتشغيل أنظمة التعرُّف على الوجوه.
على سبيل المثال، قام باحثون من جامعة ديوك ومخبر إم آي تي لينكولن بتدريب شبكة عصبونية على معرفة السمات المختلفة مثل شكل المنقار والرأس ولون الريش لكلِّ أنواع الطيور. وهكذا، عندما تفحص الخوارزمية صورةً جديدة لطائر، فإنها تبحث عن هذه السمات القابلة للتعرف وتَبْني توقعاتٍ حول الفصيلة التي ينتمي الطائر إليها؛ حيث تعتمد على تراكم الأدلة على وجود هذه السمات من أجل اتخاذ قرارها النهائي حول نوع الطائر.

ومن الأمثلة على تطبيقات الرؤية الحاسوبية: مساعدة الممرضات على مراقبة مرضى قسم العناية المشددة، وتحسين الاستجابة للكوارث من خلال تمييز الصور، واكتشاف الصلات المجهولة بين الأعمال الفنية، والقائمة تطول.
اقرأ أيضا:
- تعرف على تقنية الرسم بالذكاء الاصطناعي.
- تطبيقات الذكاء الاصطناعي في التعليم.
- تطبيقات الذكاء الاصطناعي في السيارات.
- تطبيقات الذكاء الاصطناعي في مختلف القطاعات.
- تطبيقات الذكاء الاصطناعي في مجال النقل.
- الذكاء الاصطناعي واللغة العربية.
- تطبيقات الذكاء الاصطناعي في الطب.
- الذكاء الاصطناعي في العمليات الجراحية.
- الذكاء الاصطناعي في السيارات ذاتية القيادة.
- مستقبل الذكاء الاصطناعي في السعودية.
